前のページでメロディーICの「UM66T」を紹介していますが、このページでは、「SM6201」「UM3485」を紹介します。

オルゴールIC SM6201-02
このICは、秋月電子さんのHPを見ていて、過去に何気なく買っていたもので、製造元の三合微科さんでは6種類のものを製造しており、私が購入したのは、SM6201-02です。

秋月電子さんのリンクからデータシートをダウンロードすると、2つの回路図が掲載されており、その簡単な方の回路図は次のものでした。
電源電圧は 2.4-5V となっています。
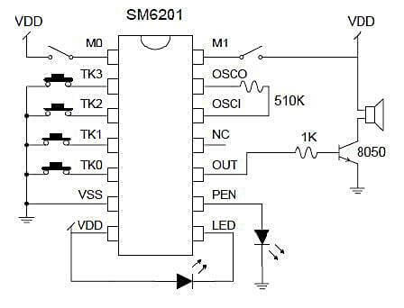
データシートの推奨回路図
これだけでは、よくわからない部分があり、もちろん、この通りの部品が手元にないので、ありあわせの部品を使うこともあって、次の回路のようにアレンジして、ブレッドボードに組みました。
この回路図で説明します。

ここではたまたま、電力増幅用トランジスタ S8050 が手元にあったので同型番を使いましたが、NPNの電力増幅用であれば 2SC1815 などの、手持ちのものを使っても問題ありません。
ピン1とピン11はフリーにして、何もつなぎません。 この、ピン1のM0は、なんの動作をさせるものかがわかりませんでしたので使いませんでした。
どれか1つのスイッチを押すと曲が流れます
B01~B03のスイッチのどれか1つを押すと、曲を1回だけ演奏して停止します。 B00は、各曲を順番に1曲だけ演奏して停止します。
14ピン近くのSWをONにすると、エンドレスに3曲が順番に演奏されます。
LED0は電源を入れると点灯します。
LED1は、曲が演奏されるのに合わせて点滅します。
曲調(スピード)は 12ピン・13ピン の抵抗で変えることができます。
ここでは470kΩと書いていますが、抵抗値を大きくすると、曲のスピードが遅くなります。
なお、推奨の回路図では音が大きすぎたので、私の書いた回路図では、10kΩの半固定抵抗を入れて、音を小さくできるようにしています。
ブレッドボードに組んでみると、こんな感じです

このICは、MOS-ICなので、静電気破壊しやすいので、ICに触れる場合は、体の静電気を除去するように注意してください。
私の静電気対策のやり方ですが・・・
手を広げて「ぱぁ」にして、壁に手を密着して、3秒間待つだけ … ですが、これで、問題を起こしたことがありません。 ともかく、何よりも、「注意していること」が大事でしょう。
ユニバーサル基板に組んでみました
次にこれを、ユニバーサル基板に組んで見たのですが、ブレッドボードと違って、裏向きの配線になるので、これが結構わかりにくく、さらに、思っていたよりも配線が入り組んでしまいました。(笑)
これはまたこれで面白いのですが、こういうことをやってみると、ブレッドボードは上手く考えられているものだと感心します。
なお、ここでは、連続演奏のための「SW」はつけていません。


これを組み立ててから音を出してみたところ、上で見た UM-66T と同様に、単調な電子音ですので、どうも、心地よい音ではありません。
そしてこのICの曲も、「しばしば耳にする音」ですので、少しですが、親しみは感じます。
もちろん、音楽性もありませんし、「こんな程度のもの」なのですが、使い方としては、何か動作したタイミングで音を出すような「サプライズ」の用途に使えそうな感じです。
ここでは、続いて、もう一つのミュージックIC「UM3485」を紹介します。
5曲入りのミュージックIC「UM3485」
このICはBowin Microelectronicsというところが製造しているICで、UM3481(8曲入り)、UM3482(12曲入り)の姉妹品があり、このUM3485は最も安価な5曲入りの16ピンのICです。(他の型番も形状や使い方は同じです)

このICは、1.5V仕様で、乾電池1個で使えるように考えられている感じです。
データシートは英語で書かれていますので、日本語に直してみました。

私のいい加減な翻訳ですので、データシートの英文もあわせて参照してください。
データシートにはピンのつなぎ方を変えると曲の順序が変わるような内容が書かれていますが、掲載の回路図には、①5曲が連続的に演奏され、スイッチを押すと曲が変わって演奏を開始する ②スイッチを押すと、1曲演奏されて止まる … という内容や、比較的部品数の少ない回路図が紹介されていますので、これに沿って音や状態をみてみましょう。
やはりこれも、回路図の一部をアレンジして音を確認しました
データシートには「A13と8550」というトランジスタを使った図になっており、75kΩや180kΩという特殊な数値の抵抗値が書かれています。
そのために、ここでは、トランジスタは常時使っているNPNの 2SC1815 とPNPの 2SA1015 を使い、抵抗器は半固定抵抗を使って、あらかじめ書かれている指定の抵抗値に設定して使いました。
今回確かめる回路図は、①連続で曲が演奏され、SW(スイッチ)を押すと別の曲に変わる回路 と ②1曲ずつ演奏して止まる回路 … というものです。
①連続演奏し、スイッチを押すと曲が変わって連続演奏する
【①回路】

圧電サウンダーを8Ωスピーカーに変えた場合

この回路では、電源電圧1.5Vを加えると、すぐに曲が始まります。
最初の曲が繰り返し演奏されて、SWを押すと次の曲が連続して演奏されます。
電源電圧や抵抗値などを変えるとどうなるかをみてみました
電源電圧を3Vまで徐々に上げると、曲のスピードが若干早くなり、音の大きさも若干大きくなります。
逆に電圧を低くすると、0.8V程度までは曲が流れます。
しかし、1V以下になると、不明瞭な曲で変な音になってしまいます。 やはり1.5-2V程度が良さそうです。(乾電池1本の仕様を考えて設計されているのでしょう)
75kΩの抵抗値を大きくすると曲のスピードが遅くなります。
特に正確に、75kΩにしなくてもいいようです。
また、180kΩや2.2μFについても、値を変えてみましたが、特に音が変わることもありませんでした。
②1曲ずつ演奏して止まる回路
【②回路】
PNPトランジスタなので、2SA1015を使っています。
そして、これについても、スピーカと圧電サウンダーについてブレッドボードに回路を組みました。

写真は圧電サウンダーを使った場合のものですが、音が小さくて、あまりよいとは言えません。
100mHを抵抗に変えたり、電源電圧などを変えてみたのですが、音の大きさは小さいままです。
ただ、この回路のままでサウンダーを8Ωスピーカーにした場合は、上の①の回路よりも音が大きくて、さらに音質も優れています。
一番音のいい状態は、8Ωスピーカで電源電圧を2Vにしたときでした。
この時、全体の消費電流は約50mA程度です。(1.5Vの場合は35mA程度)
これらの使い方を考えると …
乾電池やボタン電池3Vで作動できるので、引き出しやドアを開けた時の注意喚起音などに使えそうです。
機械的なドア用のリミットスイッチを使ったり、磁気を利用したセンサーなどを組み合わせると、非接触で曲のON-OFFもできそうですね。

たとえば、こちらで紹介した磁石のN-S極で切り替わる「ホール素子」やこちらで紹介した「リードスイッチ」などを使って、非接触でドアの開閉で音楽が鳴り出すようにするのも面白いかもしれません。
また、転倒スイッチ(傾けるとスイッチが入る)や振動スイッチ(振動させるとスイッチが入る)などを使うと、組み込んだ品物を動かすとスイッチが入って曲が鳴るなども面白いと思います。
さてここで、どのICがいいかと聞かれると … ?
前のページのICを含めて、3種類のメロディーICを鳴らしてみましたが、このうちで、「どれがいいのか」といえば、私は、圧電スピーカを使う、取り付け部品なしで使える UM66T がおすすめです。
ここでの回路を、さらに薄く仕上げるには、前のページで紹介した、厚さが1mm以下の、パッケージのない圧電サウンダーを用いることで、さらに薄い製品に回路を仕込むことができますし、いろいろと工夫すると、かなりコンパクトにできます。
3種類の音については、極端に言えば、全てが「音楽性のない音」ですので、音質を求めるのも無理ですから、アイデアを巡らせて何か面白い仕掛けを考えるのも一案でしょう。
何らかのヒントにしていただければ幸いです。

