ダーリントン接続とは、2つ以上のトランジスタを使って、高い増幅率を得る回路です。
その方法は、一般のバイポーラトランジスタ(例えば2SC1815など)を連結するだけです。
これを使うことで、非常に高い増幅ができるのが最大の特徴です。
近年は増幅回路にオペアンプがよく使われています。 パイポーラ型のオペアンプは、内部でダーリントン結合回路を使って、高い増幅率が得られるようになっていますし、ダーリントントランジスタと呼ばれる、内部でダーリントン接続回路を持つ高増幅度を持つトランジスタもあります。
ここでは、バイポーラトランジスタ2SC1815 を使って、ダーリントン接続回路を組んで、高い増幅率を得る方法を実際に試してみましょう。
通常のトランジスタでは、例えば電流増幅率は50~300程度のものが多いのですが、このダーリントン接続回路を使えば、トランジスタの増幅率の掛け算 (例えば、増幅率100のものを2つ用いれば、10000倍というように)で、とてつもなくすごい増幅ができます。
マイクから拾った微小電流を増幅する場合などでは、オペアンプを使うことが多いのですが、このダーリントン結合を使うことでも、同じようなことができます。
難しい内容ではないので、ダーリントン接続について見ていきましょう。
またここでは、電子工作を楽しもうとしている方に応用して使っていただきたいので、いろんな余分なことを付け加えて書いていますし、計算もあるのですが、気にしないで、ヒントになりそうなところだけをピックアップしていただくといいでしょう。
![]() |
|
POPETPOP トランジスタキット 詰め合わせ 種類 トランジスタ み合わせ 電子工作用 部品 耐久性設計 軽量 持ち運び便利 収納箱付き 新品価格 |
![]()
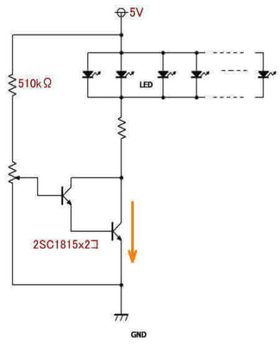
基本のダーリントン回路
ここでは、下の回路の、NPNのバイポーラトランジスタを使ったエミッタ接地の回路だけを見ていきますが、原理を理解するのは、これが一番わかりやすいと思います。

このように、トランジスタを2つつないだものがダーリントン接続です。
今までと同じように、2SC1815を使って、5Vの定電圧電源を使って、この回路について、いろいろなことを見ていきましょう。
もちろん、他のNPNトランジスタも同様に使えますので、手持ちのものを使って試してやってみてください。
前のページで説明しているように、2SC1815 に限らず、NPNトランジスタで似たような電力増幅用トランジスタが手元にあれば、同じようにそれらを使っても問題ありません。
前のページで使ったときの2SC1815の電流増幅率は、ほぼ100でした。そこで、2SC1815の電流増幅率が100だとすると、2つのトランジスタをダーリントン接続して使うと、この回路では、100x100=10000倍という増幅率になる … というのです。
しかしもちろん、これは、理論上の値で、実際には、ベース電圧、ベース電流、コレクタ電流、温度など、トランジスタ個々の特性や条件によって、その時の増幅率が変わるでしょうし、使うトランジスタの増幅率が 100 なのかどうかは測定してみないとわからないのですが、それはともかく、2つのトランジスタを使ってこの回路にすると、増幅率は 足し算するのではなく「掛け算になる」… という増幅になる原理で、すごい増幅率が得られます。
このようなことを、知っているのと知らないのとでは、「遊び」の内容が変わってくるでしょう。
ここからは、頭の中で考えたことをブレッドボードに組んで、電流値などを測定していくのですが、ぜひ自分でやってみて、実際に確認していただきたいと思います。
回路の数値を決めて、測定して確認してみます

回路を簡単にしてありますが、左がこれまでのLEDの点灯で使ったトランジスタの増幅回路で、右がこれから考えようとしているダーリントン回路です。
ベース電流を決める抵抗の計算
今までのおさらいをしながら、ダーリントン回路の上図の 「R2」 をきめることを考えていきます。 一つずつ考えて行きます。
左側はLEDに15mAの電流が流れるようにするために、前のページでは、計算しやすいように、下の3つから、33kΩの抵抗値を決めました。
①コレクタ電流Ic=ベース電流Ibx電流増幅率h
②コレクタ電流Ic=エミッタ電流Ie
③エミッタベース間電圧Vbe=0.7V … でしたね。
前ページでやった復習を簡単に振り返ります …
トランジスタ2SC1815の電流増幅率を100 として、オームの法則から、Ib1に流す電流は、0.015/100=150μA で、③で、トランジスタの電圧降下は0.7Vから、求めたい抵抗値は R=E/I から、 (5-0.7)/0.00015=28.7kΩ となり、市販されている近い抵抗器を探すと 33kΩ ・・・ が近いということでそれが決まりましたね。
![]() |
|
GOODCHI 金属皮膜抵抗器 抵抗セット 電子工作用 10Ω-1MΩ 600個セット 30種類 各20個 収納ケース付き 新品価格 |
![]()
これと同様に、ダーリントン回路について考えると、電流増幅率は100x100の10000なので、1つ目のトランジスタに流すベース電流Ib2は、 0.1/10000=10μA になります。
さらに、トランジスタが2つなので、0.7x2の電圧降下があるとして、オームの法則から、 (5-1.4)/0.00001=514kΩ と計算できます。
市販のもので、それに近い抵抗器では 510kΩ がありますので、R2は510kΩを使います。
次に負荷についてどうするか・・・です
負荷をつないだときに、100mAの電流が流れるとして、「抵抗器」を代用して、回路を組みたいのですが、その抵抗値はいくらにすればいいのでしょうか?
これも、オームの法則で計算できますね。
R=E/I から、100mA流して5Vの電圧降下があるのですから、5/0.1=50Ω の抵抗をつければいいということになります。
このときの消費電力は、P=IE なので、 0.1x5=0.5(W)から、ここでは安全をみて、その3倍の 1.5W以上 のワット数の抵抗器を使う … ということです。
しかし、ここでは、持ち合わせがなかったので、短時間の電流確認だけということから、(適切な使い方ではないのですが) 200Ω(1/8W)の抵抗器4本を並列にして、間に合せですが、1/8x4=0.5Wで使いました。
これはおすすめしないやり方ですが、注意しながら実験してみます。

確認用の回路を組んで、コレクタ電流、ベース電流などを測定すると、下図のようになりました。


この図のように、7μAを2SC1815のベースに流すと、71.9mAのコレクタ電流を流れました。
これを単純計算すると、71.9/0.007=10271倍 と、1万倍以上の増幅率になっていることがわかります。
ダーリントン結合のすごいところが確認できました。
応用例として、LEDを点灯させてみましょう
電流測定の実験をするだけなら、このような抵抗器の負荷でもいいのですが、やはり、目に見えてわかるのが楽しそうなので、やはりここでは、LEDを使って何かしてみましょう。
ここでは、遊び心から、手持ちのLEDで、「順電圧3.5-4.0V RGB(FAST)」という7色に点滅する派手なLEDがありましたので、それを使って、上のおさらいをしながら、実験をしてみます。
これを使ったのは不正解で、あとで考えてみると、このLEDは点滅や変色のたびに消費電流値が変わる「変わり者」で、あまり実験には適当でなかったようですが、とりあえず実験を進めました。
![]() |
|
新品価格 |
![]()
ボリュームでLEDの明るさを変えてみましょう

前のページと同じように、このような回路で、ボリュームを回すと、LEDに流れる電流を変えてみて、その様子を見てみようと思います。
LEDが同じ種類の10mA流れて光るLEDだとすると、並列にn個つなぐと、n倍の電流が必要になります。(→こちらの記事を参考に)
上の実験では、510kΩ を介して、ベース電流を 7μA 流すと、70mA 流れたので、LED1個に付き10mA流れるとすれば70/10=7個、5mA流れるとすれば14個くらいの数のLEDが点灯できそうです。
計算する数字としては、100mAの電流が流れることを想定して考えていきます。
上図のようにLEDを並列にすると、それぞれのLEDに加わる電圧は同じなので、LEDの特性が同じであれば、同じように光ってくれるはずですね。
LEDの電流制限抵抗・ベース電流用抵抗を計算してみます
LED点灯のために100mAの電流を流すとすると、LEDの順電圧を3.5Vとすると、R=E/I から、(5-3.5)/0.1=15Ω の電流制限抵抗を取り付けます。
抵抗器の大きさを考えると 電力W=IE=I2R=0.05Wで、1/2W形の抵抗器がほしいのですが、手持ちがないので、これについても、手元にある33Ω(1/8W)を2個並列にしたところ、16Ω(実測)でしたので、(あまり適切ではありませんが)これを使うことにします。
ここで今回は、非常に小さなベース電流を流して、ダーリントン接続回路にして、10000倍に増幅するので、ボリュームの抵抗値について、少し考えないといけません。
ベース電流については、前回は100kΩのボリュームを使ったのですが、それでは、電圧降下用に使っている510kΩより小さい抵抗なので、7μAのほとんどがアース側に流れてしまって、ベースに電流が流れなくなるので、1桁大きい1MΩの可変抵抗器にしてみます。
そうすると、 1.4/15000000=0.9μA がアースに流れる電流なので、ベースには (7-0.9)≒6μA が流れるはずです。
そうすると、増幅率が約10000倍では、6×10000=60mAの電流が流れる … と計算できます。
想定した 100mA にはなりませんが、1個あたりのLEDには6mA流せばいいとして、とりあえず10個を並列につけてみます。
回路を組んで、LEDを点灯させて、その時の電流値なども測ってみます。


点灯してみると、全電流が35mA程度しか流れていませんが、それでも、10個のLEDは点滅して色を変えて光っています。
このLEDは、面白い光り方をするLEDで、1つを点灯させると、いろいろな色に変化して点滅するのですが、その時々で電流量はかなりばらついています。
これもあって、計算した電流値と隔たりがあるのでしょうか?
YouTubeに 点灯している様子 をアップしました。(眩しい映像なので、凝視しないように注意ください)
映像では、最初は35mA程度で点灯して、途中から、2mA程度までボリュームを絞り、また、35mA に戻している映像になっています。
電流の測定値では、まだ余裕があるので、もっと多くのLEDをつないでも点灯できそうですね。
ただ、組み上がった状態で、ベース電流が1μAでコレクタ電流が39mA前後になっているので、単純な計算での増幅率は 39000倍 という数字になってしまいます。
また、ベース電流がテスターの 2000μレンジ で測って 0μA となっていても、回路には 15mA以上のコレクタ電流が流れています。
ここで、「0」では計算できないので、1μA として計算すると、15/0.001≒15000 となるのですが、これらの計算値は、どう考えても正しいように思えません。
1μAという小さな電流の数字は、安価なテスターで測るのは無理だと考える以外の理由は思いつきませんが、ともかく 1つのトランジスタでは 100 程度の増幅率であるけれども、2つをダーリントン接続すると、200ではなく、10000倍というような、とてつもない大きな増幅率が得られることがわかりましたので、アマチュアの実験としては、これ以上はやらないで、以上で「確認終了」にします。




